炒股就看金麒麟分析师研报,权威,专业,及时,全面,助您挖掘潜力主题机会!
来源:陈果投资策略
摘要
前期周报我们认为市场将经历震荡整固,本周市场也出现明显调整,全球流动性阶段性偏紧、AI产业叙事出现分歧是触发波动的两大主要因素,同时在国内年末增量资金净流入趋缓的背景下,估值和风险偏好的回落效应被一定程度上放大。而随着筹码压力于近期逐步释放,对于后续行情我们认为可逐步转向乐观,我们把当前调整看成是迎接新一轮行情的布局期,值得把握。
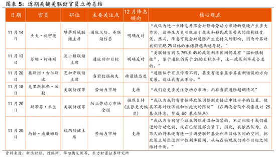
一、市场前期已定价联储近期不降息,但后续联储言行有望好于预期。本周五美联储纽约联储主席约翰·威廉姆斯释放“鸽派”信号,联储12月仍有望降息,或者在12月有相当概率释放1月降息的鸽派指引信号。据CME FedWatch,目前市场对于美联储12月降息预期已重新升至71%。
二、前期政府停摆导致TGA账户飙升,对美元流动性带来边际扰动;但随着政府重新开门,近期TGA余额和SOFR利率已在降低。
三、全球AI产业叙事质疑与担忧上升,但我们倾向于认为目前美国离“AI泡沫破裂”仍有距离;而国内的AI投资则仍处起步阶段,周期有明显差异。近期海外AI投资的关注点从算力竞赛转至投入产出考量,这并不意味着AI产业趋势暂停,而是定价会出现分化,一些科技巨头基于表现较好的资产负债表和投资回报预期、以及大模型等技术持续迭代进步,市场依然认可;就国内而言,AI投资才处于初起步阶段,国产替代和产业周期阶段存在本质区别。同时值得注意的是,反观2000年的美国互联网泡沫破灭行情,科技龙头过高的估值水平+技术迭代趋缓+联储持续加息是重要背景,目前来看,美国“AI泡沫破灭”论的论据条件并不充分。
四、日历效应和机构行为影响下,近期增量资金由Q3的共振转为分歧,净流入趋缓;但步入12月,资金流入效应有望再度加强,叠加12月中央经济工作会议值得期待,春季行情或有望抢跑。岁末年初资金有望恢复季节性净流入:1)国内新增居民存款包括定期存款在一季度是高峰,明年一季度定期存款到期资产配置结构调整有利股市;2)保险:部分机构会在 12 月便启动 “开门红预热”。3)外资:岁末年初是流入高峰。
行业配置层面,当前立足于金融底仓;随着流动性预期改善与风险偏好修复,逐步布局拥挤度及估值有所回落、明年产业趋势预期强烈的方向。战略上关注泛AI、周期反转及国际化三条次年景气胜率线索,战术上结合筹码拥挤度及基本面催化,重视AI应用/恒生科技的弹性机会。目前计算机、传媒的成交额占比已重回2023年以来低位;恒生科技PE(TTM)则仅处于近五年以来12.5%分位。
重点关注行业方向:银行、保险、AI应用、传媒、计算机、军工、农林牧渔、煤炭等。
风险提示:内需政策效果低预期、关税加征幅度继续大幅增加、数据统计存在误差等
1
调整是迎接新一轮行情的布局期
本周市场明显调整,上证指数/创业板指/中证1000周跌幅分别录得3.90%、6.15%、5.80%,均创下5月以来最大周跌幅。我们认为,全球流动性阶段性偏紧、AI产业叙事出现分歧是触发本次市场波动的两大主要因素,同时在国内年末增量资金净流入趋缓的背景下,估值和风险偏好的回落效应被一定程度上放大。但随着筹码压力于近期集中释放,对于后续行情我们认为可逐步转向乐观,我们把当前调整看成是迎接新一轮行情的布局期,值得把握。
一、市场前期已定价联储12月不降息,对后续降息路径的最悲观时刻或已逐步过去。
前期受美国政府关门的影响,非农就业、通胀等多项指标未能如期发布,美联储降息预期失去参考的锚,市场及联储内部对于12月的降息都呈现出明显分歧。10月FOMC会议以来美联储官员持续的鹰派言论使得市场对于年内的降息预期不断下修,根据CME FedWatch,截至11月19日,市场对于美联储12月降息预期一度降至30%;“不降息”定价下,以美股为代表的全球风险资产波动加剧。

本周五美联储官员重新释放“鸽派”言论,市场对于后续联储降息路径的悲观预期已有修正。面对流动性收紧预期对全球风险资产造成的波动,美国纽约联储主席约翰·威廉姆斯于本周五发言表示,随着劳动力市场降温,美联储在近期仍有进一步降息的空间。截至11月23日,据CME FedWatch,市场对于美联储12月降息预期已重新提升至71%。


二、前期政府停摆导致TGA账户飙升,对美元流动性市场也带来边际扰动;但随着政府重新开门,近期TGA余额和SOFR利率已在降低。
此前美联储QT、财政发债都可以靠美联储隔夜逆回购工具(ON RRP)释放流动性对冲,但随着超2万亿的ON RRP消耗殆尽,财政TGA账户的每一次融资都将以消耗银行准备金作为代价。在前期美国政府停摆期间,税收等收入仍持续流入,但许多非必要的政府支出被暂停,形成资金“只进不出”的局面;此外,为应对可能出现的长期停摆,财政部需要囤积更多现金,以确保在收入中断的情况下,仍能支付强制性支出以避免债务违约和政府功能完全瘫痪,因此政部TGA账户余额从7月的3000亿激增至10月的约1万亿美元,导致银行准备金降至2021年初以来的最低水平,从而引发短期融资市场紧张,并推高了担保隔夜融资利率(SOFR)。
政府停摆结束后,财政部前期囤积于TGA的巨额资金有望逐步回流银行体系,缓解前期市场流动性不足的局面,当前担保隔夜融资利率(SOFR)相对联邦基金利率(EFFR)的利差也已经明显回落。

三、AI产业叙事质疑声上升,但我们认为美国距离所谓的“AI泡沫破裂”仍有较远距离;而国内的AI投资则仍处于刚起步阶段。
近期海外AI投资的关注点已从算力竞赛转至投入产出考量。这一思维的转变在海外CSP大厂最近一期财报披露后尤为明显,相较各家云厂商后续对于AI基础设施投入的加码力度,股价更多反馈的是ROIC的分化,年化ROIC表现更强的谷歌股价表现相对亮眼,而年化ROIC下滑的META则明显落后。本周英伟达披露亮眼的FY26Q3财报后,股价表现也呈高开低走状态。

但这并不意味着AI产业趋势暂停,而是定价分化。本周谷歌发布的Gemini 3大模型、基于Gemini 3 pro的生图模型Nano Banana Pro性能大超市场预期,为此投资者也给予了积极定价;而就国内而言,AI投资才处于初起步阶段,前期受制于AI芯片可得性,滞后于北美,但伴随着国产算力芯片的技术突破和供给释放,同时在中美算力军备竞赛+国产软/硬件适配度的背景下,26年仍有望进一步提速。
同时值得注意的是,反观2000年的美国互联网泡沫破灭行情,科技龙头过高的估值水平+技术迭代趋缓+联储持续加息是重要背景,目前来看,美国“AI泡沫破灭”论的论据条件并不充分。彼时美联储为抑制经济过热,在1999年至2000年连续6次加息,联邦利率从4.75%推升至6.5%;另一方面,2000年初纳斯达克综指的市盈率估值达150+X,微软的市盈率高达近60X,思科、英特尔均达120X+。而反观目前,截至11月21日,四大CSP厂商(亚马逊、微软、谷歌、META)PE估值均处于25~35X区间,英伟达也仅为43.8X,处于2010年以来56.1%分位;且从目前情形来看,美国也尚不存在加息的经济环境。

四、日历效应和机构行为影响下,近期增量资金由Q3的共振转为分歧,净流入趋缓;但步入12月,资金流入效应有望再度加强,叠加12月中央经济工作会议值得期待,春季行情或有望抢跑。
随着全A股权风险溢价已达到十年以来均值水平、部分绝对收益资金存在 “保收益”需求及日历效应下Q4市场成交活跃度趋于降低等因素,增量资金从Q3的共振流入转为分化。以较能代表市场风险偏好的杠杆资金看,11月以来融资净买入额仅约54.9亿,而7-9月融资净买入额均处于1300亿以上水平。

岁末年初资金有望恢复季节性净流入。1)国内新增居民存款在每年一季度通常是高峰,而四季度通常最低,25年权益市场相对债券市场的亮眼表现有望使其在次年进行资产分配选择时更多选择含权产品。2)保险:部分机构会在 12 月便启动 “开门红预热”,按照往年“开门红”的传统,保险公司通常会预收保费,再将保单推迟到次年1月1日正式生效。3)外资:11月至次年1月也通常是外资流入高峰。

2
逐步布局拥挤度+估值合理的高景气方向
行业配置层面,低风偏环境下优选金融底仓;但随着流动性预期改善、风险偏好陆续修复,则可逐步布局拥挤度及估值有所回落、而展望明年产业趋势确定的方向。短期防御需求下,业绩稳健且具备高股息率支撑的银行、保险等金融板块成为安全底仓选择;同时从历史来看,中信金融风格成交额占比指标每次触及4%以下低位,便预示着未来一阶段风格指数容易获得超额收益胜率,而截至本周,金融风格成交额占比均值仍处于触发未来一阶段超额收益胜率的区间。中期来看,待市场流动性环境逐步改善后,风险偏好也有望重新步入上行趋势,展望次年依旧具备景气确定性且估值合理的方向有望率先获得增量资金青睐。以当前营收/利润增速的绝对值及环比变化为基础,结合各板块自下而上的前瞻景气指标综合判断,我们将细分申万二级/三级线索归类为6类状态:【下行、下行探底、探底反转、中等景气、高景气、中高位震荡】。从产业周期视角看,对应到3条中观胜率线索,分别值得关注的景气确定性主要行业包括:1)泛AI链:半导体、海外算力、有色、电网设备、端侧AI等;2)周期反转:新能源等;3)国际化:创新药等。

结合筹码拥挤度及基本面叙事,若流动性压制因素缓解,重点可关注AI应用/恒生科技的弹性机会。基本面维度看,目前国内大模型已实现足够好用,DeepSeek、 Kimi K2等模型能力处于世界前列水平;大模型技术追平的下一步是商业变现,AI应用26年有望复刻美国盈利路径,成为盈利元年,包括游戏、广告业务均有进一步实现商业化落地的可能性。AIGC企业昆仑万维(维权)宣称预计2026年实现全面盈利,我们认为这一趋势可能适用于其他AI应用厂商,即经过25年的跑马圈地后,26年行业能够涌现一批公司有能力真正探索出盈利方式。从交易维度看,国内计算机、传媒的成交额占比已重回2023年以来低位、筹码拥挤度充分消化;而恒生科技PE(TTM)也仅处于近五年以来12.5%分位,已具备较强的安全边际。

风险分析
1)内需政策低于预期:如果后续国内地产销售、投资、新开工等数据迟迟难以恢复,信用偏弱,基建开工不及预期,通胀持续低迷,消费未出现明显提振,企业盈利增速持续下滑,经济复苏最终证伪,那么整体市场走势将会承压,过于乐观的定价预期将会面临修正。2)关税加征幅度继续大幅增加:如果美国对华加征关税幅度继续超出市场预期,同时通过各种制裁措施和威胁手段阻止中国产品通过转口贸易等渠道进入美国,此外,后续若进一步发动金融战、强制中概股退市等,可能对中国出口、经济增长、金融市场带来较大负面冲击,影响A股基本面和投资者风险偏好。3)数据统计存在误差。
本文来自作者[撞进夏日晚风]投稿,不代表历程号立场,如若转载,请注明出处:https://lcjsd.cn/jsfx/202512-572.html
评论列表(3条)
我是历程号的签约作者“撞进夏日晚风”
本文概览: 炒股就看金麒麟分析师研报,权威,专业,及时,全面,助您挖掘潜力主题机会! 来源:陈果投资策略 摘要 前期周报我们认为市场将经历震荡整固,本周市场也出现明显调整,...
文章不错《陈果:调整是迎接新一轮行情的布局期》内容很有帮助