音频指纹重构怎么弄(指纹 音乐)指纹 音乐
本文目录一览:
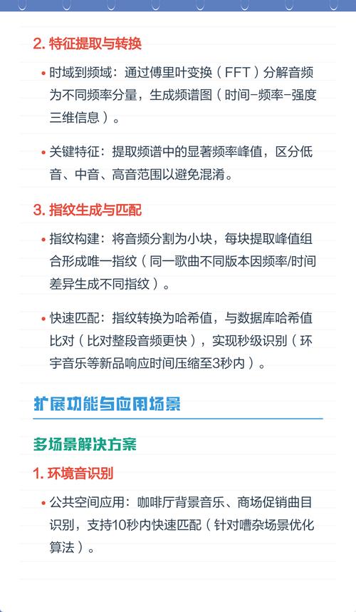
短视频查重机制,该如何去规避?
帧率调整:通过修改视频帧率(如从30fps降至24fps)或插入空白帧,改变帧序列的连续性。但需注意避免影响观看流畅度。

调整分辨率与帧数:在不影响视频质量的前提下,适当调整分辨率或帧数,使新视频在技术参数上与原视频不同。实例说明一般视频搬运:对于一般视频搬运,做到去除原视频标识、调整视频长度、添加个人元素、改变画面效果及修改BGM等几点,通常足以通过查重。
方法一:画中画。将一段视频叠加于另一视频之上,调整透明度,实现视觉上的融合,提升原创度。方法二:添加转场。使用经典过渡效果,如闪黑或闪白,于视频片段之间引入,增强观众体验。方法三:添加特效。运用氛围类特效,适度调整透明度,减少对画面干扰。方法四:添加贴纸。

在视频中添加表情、滤镜或进行镜像处理,能够进一步改变视频的外观和风格。这些操作不仅能够提升视频的观赏性,还能在一定程度上绕过平台的查重机制。通常情况下,进行镜像处理和添加滤镜就能达到较好的伪原创效果。
要成为一名成功的搬运工,需要理解平台的查重机制。
在短视频创作中,确保内容的原创性对于避免平台查重限制、提升流量至关重要。以下是10个实用的短视频去重技巧,旨在帮助创作者提升作品的独特性和原创度。 画中画 方法:将已剪辑完成的视频导入并置于轨道上,再叠加另一段视频,消除上方视频的声音,并调整其透明度至2%。
区块链重构音乐产业:从数字废墟中重建巴别塔
结语:重建音乐巴别塔区块链技术不仅重构了音乐产业的价值分配管道,更建立了艺术价值评估的新标尺。从Beyond乐队未公开demo的NFT新生,到岭南民谣的跨链国际表达,人类正用代码重建艺术巴别塔。这座新塔的砖石铭刻着可验证的创作价值,塔尖指向艺术与科技共生的未来。
结语:在数字洪流中重建巴别塔诗书画同源的终极启示,在于证明真正的艺术无需元宇宙认证。当我们在手机屏上滑动《快雪时晴帖》的高清扫描时,王羲之的笔锋正穿越光纤电缆,在5G信号里重组为新的文化病毒。“试试这个古代VR手柄,能带你直抵文明源代码。
房地产上链(RWA赛道)既非纯粹的革命,也非新一轮ICO,而是处于技术实验与监管博弈中的过渡形态,其本质是传统房地产金融的链上重构,但需警惕过度金融化风险。
解密搬运视频如何过抖音视频重复提示
1、搬运视频通过抖音视频重复提示的核心方法是进行参数修改与内容重构,使视频在AI检测中被判定为新内容,同时保持人类观看的连贯性。 具体可通过以下步骤实现:无水印下载原始视频使用工具(如网页解析、第三方软件)去除原视频水印,避免被系统直接识别为搬运内容。水印是抖音AI检测的显性特征之一,去除后可降低初步筛选的触发概率。
2、步骤1:通过拼多多APP的“多多视频”板块进入。步骤2:在多多视频中发布视频(原创或搬运)。步骤3:视频中添加带货商品,零门槛开通带货功能。视频来源:原创:如果具备原创能力,制作高质量视频最佳。搬运:大部分参与者选择从抖音/快手搬运视频,因为拼多多用户刷视频较少,原创作者集中在流量更大的平台。
3、抖音书单号项目早期玩法:购买人性、营销、心理、管理、商业、权谋类书籍,提取书中金句制作短视频,挂小黄车赚佣金。后期演变:因竞争加剧,转为“无脑怼量”模式——批量做号、发布视频,通过数量对抗流量下降。核心逻辑:堆数量出爆款:短视频爆款依赖概率,大量发布可增加曝光,提升爆款几率。
4、提前布局应对:在订单解密额度限制还没有影响到自己店铺之前,一定要提前规避风险。提前跟卖得好的厂家联系,让他们帮忙打单发货。因为抖音电商正在建立自己的物流体系,直接通过电子面单打单会有抖音电商的标志,平台倒逼着商家去进步,商家要随着市场的变化去应对,对接供应链才能更好地发展。
本文地址:https://lcjsd.cn/jyan/202603-611.html
转载声明:如无特殊标注,文章均为本站原创,转载时请以链接形式注明文章出处。