逻辑流程图怎么画出来(逻辑流程图怎么画出来的)逻辑流程图怎么画出来的
本文目录一览:
- 1、如何画逻辑流程图
- 2、怎样word中画流程图?
- 3、怎么在word中画流程图
- 4、逻辑图怎么画?
- 5、word如何制作流程图
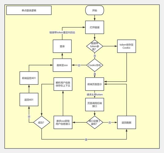
如何画逻辑流程图
1、步骤1:打开软件并进入操作界面启动WPS演示,默认显示新建演示文稿的空白界面。步骤2:定位插入功能在顶部菜单栏中找到插入选项,点击后展开下拉菜单。步骤3:选择形状工具在插入菜单的编辑区域中,点击形状按钮,弹出形状分类库。步骤4:进入流程图库在形状分类库中,选择流程图选项,显示所有流程图专用形状。

2、新建一个BPM,寻找工具栏,找到下图标志即可,英文为Synchronization。其实流程图是有标准的,这就是UML(统一建模语言)制定的标准,被其称为活动图。并且这个标准被微软和IBM等大厂采用,用来做业务分析。功能 以特定的图形符号加上说明,表示算法的图,称为流程图或框图。
3、逻辑流程图的绘制方法如下:明确逻辑内容 理解功能逻辑:逻辑流程图的核心在于展现产品功能的实现逻辑,这并非技术实现细节,而是用户在使用产品时,各个功能之间的交互逻辑。要清楚每个界面上的按钮作用、需要进行的判断以及下一步的导向。

怎样word中画流程图?
在Word中绘制流程图可通过插入SmartArt图形快速完成,以下是具体步骤:操作步骤步骤1:打开Word文档启动Microsoft Word(以2010版为例,其他版本操作一致),新建或打开已有文档。步骤2:插入SmartArt图形点击顶部菜单栏的 “插入” 选项卡,在功能区中选择 “SmartArt” 按钮,弹出图形选择窗口。
新建一个word文档并打开。在菜单栏中选择“插入”。在“插入”中的选项中找到并点击“流程图”选项。在跳转的页面中出现可选的流程图。选择其中一个流程图进行操作,以选中的鱼骨流程图为例,可在文本处添加文字。可以选中流程图的形状后,进行修改操作。
在Word文档中绘制流程图,可利用图形库中的形状工具完成,以Word2010为例,具体操作如下:准备工作 打开Word2010软件,新建空白文档。绘制流程图形状 插入形状点击菜单栏【插入】选项卡,在属性栏中选择【形状】按钮。
在Word中绘制流程图可通过插入SmartArt图形实现,以下是具体步骤:核心操作流程 打开SmartArt功能 启动Word文档后,点击顶部菜单栏的插入选项卡。在功能区选择SmartArt按钮,弹出图形选择窗口。选择流程图类型 在SmartArt图形窗口中,点击左侧流程分类。
怎么在word中画流程图
借助SmartArt 首先,我们可以通过Word来制作流程图。Word中有一个非常棒的功能,那就是SmartArt功能,启动这个功能,就能开始制作流程图了~ 具体操作 我们点击【插入】-【SmartArt】后,会弹出一个窗口:【选择 SmartArt 图形】,接着选择【流程】,选择自己想要的流程图样式,点击【确定】,最后输入相关的文本即可。
方法一:套用SmartArt模板(适合标准化流程)打开Word文档,点击顶部菜单栏的“插入”选项。在“插入”功能区中选择“SmartArt”,弹出图形选择窗口。从左侧分类中选择“流程”或“层次结构”(如组织架构图),右侧预览区选择具体模板样式。输入文本:直接点击模板中的图形框输入文字。
打开需要操作的WORD文档,选中需要画出箭头的流程图框图,点解绘图工具中的“排列对齐”,然后选中“左右居中”对齐。在插入形状中找到并点击箭头,使用箭头形状工具。在流程图框图中,按住“Shift”键不放,鼠标点击第一个框图下边框中间白点不放,往下拖动鼠标即可画出直箭头。
插入画布手动绘制流程图插入画布:打开Word文档,点击菜单栏的“插入”选项卡,选择“形状”下拉菜单中的“新建画布”,在文档中拖动鼠标绘制一个画布区域,后续所有流程图元素将在此画布内绘制。
在Word中绘制流程图可通过新建绘图画布实现精准连接,具体步骤如下:新建文档或定位插入点打开Word新建空白文档,若需在现有文档中插入流程图,将光标移动至目标位置。插入绘图画布点击菜单栏插入选项卡,选择插图组中的图形,在弹出窗口底部点击新建绘图画布。绘图画布是确保箭头精准连接的关键工具。
在Word中绘制标准流程图可通过插入形状、连接线并配合格式设置实现,具体步骤如下:插入基本流程图形状选择形状类型 点击「插入」选项卡 →「插图」组中的「形状」按钮。从下拉菜单中选择标准流程图符号:矩形:表示处理步骤(如操作、任务)。菱形:表示判断节点(如条件分支)。
逻辑图怎么画?
1、所以首先画出ABC三个输入端,再画出三个非门分别得到三个衍生输入端A B C。按照优先运算顺序,与运算优先,先画两个与门ABC BC,然后画或门,先括号后整体,标上输出Y。
2、逻辑图怎么画 逻辑图画法如下:第一步:网页百度“亿图图示”,或者亿图在线作图。第二步:新建逻辑图。在搜索栏中直接搜索“逻辑图”。然后从模板库里,选择一个符合自己要求的模板,点击打开已经选中的逻辑图模板。
3、三人表决器的逻辑图如下:这个表决器的功能是当A、B、C三人表决某个提案时,两人或两人以上同意,提案通过,否则提案不通过。这个逻辑图涉及到数字电路的与非门。与门(英语:AND gate)又称“与电路”、逻辑“积”、逻辑“与”电路。是执行“与”运算的基本逻辑门电路。有多个输入端,一个输出端。
4、逻辑流程图的绘制方法如下:明确逻辑内容 理解功能逻辑:逻辑流程图的核心在于展现产品功能的实现逻辑,这并非技术实现细节,而是用户在使用产品时,各个功能之间的交互逻辑。要清楚每个界面上的按钮作用、需要进行的判断以及下一步的导向。
5、第2种是三人有一人同意即可通过,以第1种为例,逻辑电路的画法步骤如下:在一平面内,划出三个单开单制的控件开关,在上方画出一个用电器。向左转|向右转 将控制开关和用电器,用连线连接。向左转|向右转 将连好的线路图画上电源,即可完成作图。
word如何制作流程图
Word制作 借助SmartArt 首先,我们可以通过Word来制作流程图。
第一步:打开文档在电脑上找到需要制作流程图的Word文档,双击打开。若没有现成文档,也可新建一个空白文档。第二步:找到“插入”选项中的“形状”打开文档后,在上方工具栏中找到“插入”选项,点击后在插入工具栏中找到“形状”。
打开Word并定位插入功能:启动Word软件,新建或打开一个文档。在菜单栏中找到并点击“插入”按钮。选择形状工具:在“插入”选项卡下,找到“插图”组,点击“形状”按钮。在弹出的形状列表中,选择适合流程图的形状,如矩形、圆形、菱形等。绘制流程图形状:在文档中点击并拖动鼠标,绘制出选定的形状。
在Word中制作流程图可通过以下四步完成,结合SmartArt工具快速生成结构化图形:准备文本内容在Word页面中输入流程图的层级文本,使用【Tab】键调整缩进实现分级。例如:主步骤(不缩进)子步骤(缩进1次)细节说明(缩进2次)通过Tab键可快速建立文本层级关系,为后续转换流程图奠定基础。
本文地址:https://lcjsd.cn/jyan/202603-852.html
转载声明:如无特殊标注,文章均为本站原创,转载时请以链接形式注明文章出处。