法拍房风险有哪些(法拍房的风险有哪些)法拍房的风险有哪些
本文目录一览:
- 1、法拍房的巨大风险!
- 2、法拍房有哪些风险
- 3、法拍房有哪些风险需要注意什么
- 4、购买法拍房会有哪些风险?
- 5、法拍房存在的法律风险归纳
法拍房的巨大风险!
1、法拍房存在保证金损失、办证难、收房难等多类巨大风险,需谨慎对待,但通过专业协助可降低风险。 具体风险如下:保证金相关风险未了解清楚导致损失保证金:存在信息差时参拍,悔拍会损失保证金。例如深圳宝安的一套法拍房,因竞买人了解不够深入悔拍,损失40万保证金。参拍前必须对房屋情况做全面深入调查,避免因信息不足而悔拍。

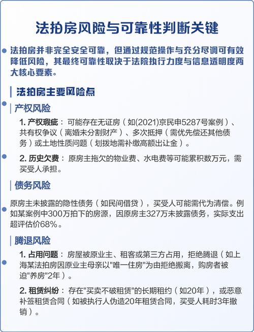
2、风险:法拍房大多涉及债务纠纷,产权状况复杂,可能被多重查封、抵押,甚至产权不清晰。例如,存在夫妻共有财产情况,原房主亲属还在打官司,导致过户困难,有人过户拖了2年都没搞定。避坑指南:一定要查清产权、查封记录,最好花钱请律师做尽调,全面了解房屋产权情况,避免购买后出现产权纠纷。
3、潜藏资金风险:法拍房可能存在一些隐藏的费用或债务。除了已知的抵押债务外,还可能有欠缴的物业费、水电费等。这些费用在竞拍成功后可能需要由新业主承担,若前期未了解清楚,可能增加额外的资金支出。

法拍房有哪些风险
1、投资心理风险市场情绪波动投资行为受“贪婪与恐惧”心理驱动,可能导致非理性决策(如恐慌性抛售或盲目追高)。价值判断反转同一市场环境下,投资人可能因情绪波动对同一资产产生完全相反的价值判断。信息数据风险数据质量不足风险管理依赖高质量数据库,但个人信贷、住房记录等数据可能不完整或滞后。
2、腾房风险 若法院不负责清场交付,可能面临房产证到手却无法入住的问题。第三方强占房屋现象常见,强占方多为民间贷款债权方(如高利贷),清场难度极高。应对建议:竞拍前确认法院是否负责清场,优先选择法院明确承诺清场的房源;若无法确认,需评估自身处理纠纷的能力。
3、竞价风险:法拍房拍卖过程中,若多方参与竞拍,可能导致最终成交价远超预期,甚至高于市场价。购房者需提前评估自身预算与房产实际价值,避免因竞争激烈陷入被动,增加购房成本。
法拍房有哪些风险需要注意什么
1、腾房风险 若法院不负责清场交付,可能面临房产证到手却无法入住的问题。第三方强占房屋现象常见,强占方多为民间贷款债权方(如高利贷),清场难度极高。应对建议:竞拍前确认法院是否负责清场,优先选择法院明确承诺清场的房源;若无法确认,需评估自身处理纠纷的能力。
2、了解法律状态,确保产权清晰法拍房可能存在产权纠纷、抵押未解除或未清偿债务等问题。购房前需通过专业律师核查房产产权归属、抵押登记、查封情况等,确认无潜在法律纠纷。例如,若房产存在共有权人未同意拍卖的情况,可能导致交易无效。
3、法拍房存在以下风险及注意事项:产权不明风险法拍房因债务纠纷被强制拍卖,购房者需重点核查产权归属及抵押情况。需确认第一债权人身份、是否存在其他债权人,以及房屋是否被多次抵押。若原房主存在复杂债务关系,购房后可能面临其他债权人追讨,甚至引发法律纠纷。
4、法拍房的主要风险包括原业主身份背景复杂、租赁及被占有问题、房产属性不清晰等,购房者需重点关注并采取防范措施。 具体风险及注意事项如下:原业主身份背景复杂的风险债务纠纷隐患:法拍房的来源多为债务人无法履行到期债务,导致房产被抵押、查封并强制拍卖。
5、法拍房存在不能落户、无法马上入住的风险,购买时需注意原房主身份、查清房产属性并关注法律登记效力。具体如下:法拍房的主要风险不能落户风险:法拍房交易时,原房主可能未迁出户口,导致购房者购房后无法将户口迁入。
6、长沙购买法拍房的核心注意事项是规避主观性风险,即选择可靠的服务机构,同时需关注房屋本身的客观风险。 具体注意事项如下:主观性风险:服务机构的选择警惕低价诱惑与阶梯收费 小公司常以“低价服务费”吸引客户,但后续可能通过“关键环节加价”(如过户、腾房等)或降低服务质量牟利。
购买法拍房会有哪些风险?
欠费风险:原业主可能拖欠物业费、水电费、供暖费等,需买受人自行补缴。信息不对称风险:部分法拍房信息披露不充分,如房屋实际使用情况、是否存在长期租赁合同(“买卖不破租赁”原则下可能影响交付)、户籍是否已迁出等。若未提前调查核实,可能引发后续纠纷。
购买法拍房会存在以下风险:产权风险 产权争议:法拍房的产权可能存在争议,例如房产被多次抵押、共有产权人未同意拍卖等。若购房者在购买前未仔细查阅房产的产权信息,可能会陷入产权纠纷。
购买法拍房虽存在价格优势,但需警惕以下核心风险: 腾空过户难 房屋占用风险:法院公告会注明房屋是否清空及搬离时间,但若拍卖前存在合法租约,根据“买卖不破租赁”原则,法院无法强制清场,竞买人可能面临长期无法入住的困境。过户条件核查:竞拍前需向不动产交易中心确认房产是否满足过户条件。
购买法拍房存在以下风险:不能落户的风险:法拍房上可能存在原户主的户口,如果原房主不愿意迁出户口,法院没有权力强行要求其迁出,这可能导致购买者无法将户口迁移至所购房屋。原房主身份风险:法拍房的原房主可能因债务问题而被拍卖房屋。
购买法拍房主要存在以下风险:竞价风险:在法拍房拍卖过程中,如果存在多方竞拍,可能会导致最终成交价较高,超出购房者的预期。悔拍风险:若购房者在参与拍卖过程中悔拍,需要承担一定的经济损失。
法拍房存在的法律风险归纳
原房主身份不明风险债权人追讨风险若原房主存在除第一债权人外的其他债务,竞买人入住后可能面临其他债权人追讨财产。法院通常不主动披露原房主身份背景及涉案细节,需竞买人自行尽调。涉案历史风险原房主可能因“黄赌毒、涉黑高利贷”等行为导致房屋存在污点,影响后续居住安全。
购买法拍房可能存在以下法律风险:产权归属与查封风险法拍房通常涉及多个债权人、多个抵押或多个法院查封的情况。若竞拍前未全面核查房产的权属状态、抵押登记及查封顺序,可能导致竞拍后因其他债权人主张权利或查封程序冲突,影响产权过户或引发纠纷。
房屋质量风险法拍房可能存在建筑结构损坏、设备老化、违建等问题。若未提前检查,购房者可能需承担高额维修或改造费用。需实地考察房屋结构、装修及设备状况,必要时委托专业机构检测。法律风险购买法拍房需严格遵循法律程序,如提供虚假材料、恶意串通等行为可能面临法律制裁。
市场风险:法拍房可能存在质量问题,如房屋结构损坏、设备老化等。购房者需花费时间和金钱处理质量问题,增加购房成本。同时,法拍房市场价值可能受多种因素影响,如地段、户型、市场供需等,购房者需承担市场价值波动风险。手续繁琐:购买法拍房需处理大量法律文件和手续,如参与拍卖流程、签订合同、办理过户等。
本文地址:https://lcjsd.cn/zlan/202603-878.html
转载声明:如无特殊标注,文章均为本站原创,转载时请以链接形式注明文章出处。